南湖新闻网讯(通讯员 杨金枝 黄雪) 近日,我校园艺林学学院、果蔬园艺作物种质创新与利用全国重点实验室桃栽培与生理生态课题组,在国际微生物生态领域期刊The ISME Journal上发表最新研究成果,题为“Rhizosphere microbial shifts drive amygdalin detoxification and jasmonate-mediated alleviation of peach autotoxicity”。研究团队以孝感市杨店镇25年定位的一茬、二茬、三茬桃树连作体系为研究对象,全面开展了田间监测、多组学联合分析、盆栽与水培功能验证,系统阐明了根际微生物协同降解自毒物质、激活植物免疫通路、缓解桃树连作自毒胁迫的分子与生态机制,为多年生果树连作障碍绿色防控提供了理论支撑与技术路径。
桃是我国第四大类水果,产业规模稳居全球第一,已形成覆盖全国的优势产业带。湖北作为重要早熟桃产区,全省栽培面积超100万亩,是仅次于柑橘的第二大特色水果。然而,南方多雨潮湿、土壤黏重、流胶病高发等因素导致桃树经济寿命缩短;加之无主栽品种、品种更新快、优势产区土地紧缺,连作障碍日益突出,新栽桃树生长迟缓、树势早衰、产量品质下降,已成为制约产业高质量发展的核心瓶颈。当前,生产中缺乏抗连作专用砧木,传统栽培措施难以从根本上破解困境。因此,加快研发高效微生物菌剂、推行轻简化绿色栽培技术,已成为保障桃产业健康发展的迫切需求。

图1 试验设计示意图:从田间采样到微生物与扁桃苷互作机制解析
自毒物质的持续累积,是连作障碍发生的核心诱因之一。根际微生物作为植物的“地下盟友”,在调控植株生长、增强抗性中扮演着关键角色。然而,自毒物质如何重塑根际微生态、定向招募功能菌群的机制仍不明晰;桃树自毒胁迫下植物–微生物互作的协同解毒与免疫调控通路也缺乏系统解析。由于上述机制不清,产业上对微生物菌剂的迫切需求长期缺乏精准的理论指导。
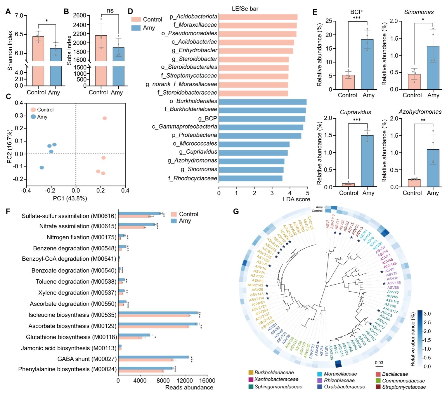
研究通过对三个不同连作茬次桃园根际土壤的非靶向与靶向代谢组分析,锁定了扁桃苷这一关键自毒物质。其含量随连作茬次增加而持续累积,直接抑制桃苗生长发育;进一步灭菌与未灭菌土壤对比试验表明:扁桃苷在灭菌土壤中对桃苗的抑制效应更为显著,表明土壤微生物是桃树抵御自毒胁迫的重要屏障;根际微生物群落分析与体外验证显示,扁桃苷对植物产生毒害作用的同时,能够重塑根际细菌群落结构,定向富集Burkholderia-Caballeronia-Paraburkholderia、Sinomonas等关键功能类群,从而缓解扁桃苷胁迫。
团队从桃苗根际分离筛选出3株代谢功能互补、耐受性强且互不拮抗的高效菌株,可显著缓解扁桃苷对桃苗的抑制作用;其中三菌共同接种效果最优,展现出显著的协同解毒优势。进一步的机制研究揭示,功能微生物通过三重通路协同发挥作用:一是在根际土壤中促进扁桃苷降解与氮素循环,将有毒物质转化为植物可利用的铵态氮;二是激活桃树茉莉酸的合成和信号转导,提升植株整体抗逆水平;三是维持植株氧化还原稳态,减轻连作胁迫造成的氧化损伤。该成果从根际微生态视角全新阐释了桃树连作障碍的形成与修复机制,不仅深化了多年生植物-微生物互作的理论认知,更直接对接产业问题,为研发桃树专用抗连作功能菌肥、生物菌剂提供了核心菌株与技术靶点,推动桃树轻简化、绿色化、高效化栽培模式的落地应用。

图2 自毒物质介导根际菌群重构:功能菌株的富集与解毒分析

图3 从自毒到自救:桃树连作障碍缓解的植物-微生物互作模型
园艺林学学院博士研究生杨金枝为论文第一作者,桃栽培与生理生态课题组刘军伟教授、意大利都灵大学Francesca Cardinale教授为论文共同通讯作者。我校李国怀教授、郑金水教授、朱凯杰副研究员、以及都灵大学Paola Bonfante院士参与并指导了研究工作。我校陈桃教授、韩晓伟教授对本研究提供了建设性指导意见。本研究得到了国家自然科学基金、国家现代桃产业技术体系“连作障碍与果园生态”岗位项目的资助。
审核人:刘军伟
论文链接:https://academic.oup.com/ismej/advance-article/doi/10.1093/ismejo/wrag095/8655131