南湖新闻网讯(通讯员 刘志军)近日,我校植物科学技术学院、农业微生物资源发掘与利用全国重点实验室、湖北洪山实验室姜道宏教授团队在《美国国家科学院院刊》(PNAS)上发表了题为“Mycoviruses confer hypovirulence but enhance antifungal volatile organic compound production in a phytopathogenic fungus”的研究论文。该研究为理解真菌病毒多样性及其在作物病害绿色防控策略上提供了新视角。
核盘菌(Sclerotinia sclerotiorum)是一种世界性分布的毁灭性植物病原真菌,可侵染油菜、大豆、向日葵等多种重要农作物并引起菌核病。自然界中,在植物病原真菌群体中存在携带真菌病毒的低毒菌株,这类菌株虽然致病力显著下降,却能在复杂的生态环境中持续存在。长期以来,这种看似矛盾的生存悖论背后的机制尚不明确。
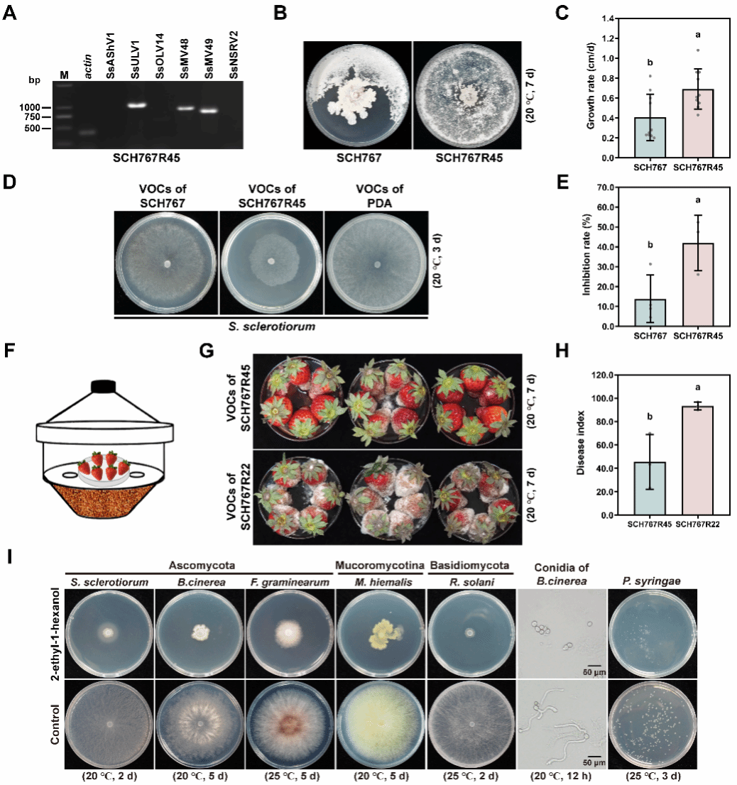
本研究通过病毒组测序和分子生物学手段,在一株分离自四川的核盘菌无致病力菌株SCH767中,发现并鉴定了一种新的正单链RNA病毒,即蜀病毒SsAShV1(Sclerotinia sclerotiorum ascoshuvirus 1)(图1A、B)。该病毒的近缘病毒在多种真菌、植物种子及环境样本中广泛存在,且此前未被发现。在进化上,SsAShV1及其近缘病毒归属于小RNA病毒门(Pisuviricota),形成一个独立的进化分支。该类群病毒编码的RNA依赖的RNA聚合酶和蛋白酶,与感染哺乳动物的杯状病毒和丙型肝炎病毒有结构相似性。基于SsAShV1及其相关病毒独特的基因组结构和系统进化分析,研究团队提出建立一个全新的病毒科:蜀病毒科(Shuviridae)来容纳该类病毒(图1C)。
通过病毒侵染性克隆技术,证实了SsAShV1是导致核盘菌菌株SCH767致病力衰退的因子之一(图1D、E)。该病毒还能侵染灰葡萄孢(Botrytis cinerea),在两种病原真菌中均能稳定复制并引发寄主低毒表型(图1F、G),具有作为广谱生防真菌病毒的潜力。

图1 蜀病毒SsAShV1基因组结构、系统进化分析及其介导的病原真菌低毒力表型
研究发现,真菌病毒对宿主代谢的调控作用依赖于宿主遗传背景。在菌株SCH767中,病毒的侵染显著增强了菌株产生抗菌挥发性有机化合物(VOCs)的能力(专利:ZL2020108854707.4)(图2)。其中,2-乙基-1-己醇被鉴定为重要活性成分,对多种植物病原真菌和细菌均表现出广谱抑菌活性。这种VOC的增强效应并非仅由病毒感染决定,而是依赖于宿主菌株的遗传背景。这一发现为低毒相关真菌病毒在环境中的长期维持提供了一个合理的生态学解释:真菌病毒在降低宿主致病力的同时,也赋予了宿主更强的化学防御能力,从而形成互利共生的进化关系,使低毒株系能够在自然生态系统中长期存活。

图2 真菌病毒增强核盘菌产抗真菌VOCs活性及其广谱抗菌特性
该研究不仅拓展了学界对真菌病毒多样性和进化的认识,也为作物真菌病害绿色防控提供了新思路:理想的由病毒介导的低毒株系不仅要具备低毒特性,还应兼具真菌病毒增强型的抗菌活性,能够通过多种途径抑制其他病原菌,增强低毒菌株生态位点的竞争力,从而实现更稳定、更广谱的病害绿色防治效果。
我校植物科学技术学院博士生刘志军为该论文的第一作者,姜道宏教授和谢甲涛教授为通讯作者。华中农业大学程家森教授、付艳苹教授、陈桃教授、李博教授、于晓教授,以及加拿大圭尔夫大学Tom Hsiang教授等参与了该项研究。该研究得到了教育部生物肥药学科突破先导项目、国家自然科学基金、国家油菜产业技术体系等项目的资助。
论文链接:https://www.pnas.org/doi/10.1073/pnas.2526822123
【英文摘要】
Hypovirulence-associated mycoviruses can be frequently isolated in nature despite their likely compromised ecological fitness, but how their fungal hosts survive in natural environments remains largely unresolved. The discovery of more mycoviruses provides opportunities to understand these mycovirus–host relationships. Here, we characterize a capsidless RNA virus, Sclerotinia sclerotiorum ascoshuvirus 1 (SsAShV1), with a 10.7-kb ssRNA genome encoding a polyprotein containing conserved protease domain and RNA-dependent RNA polymerase (RdRP) domain. SsAShV1 shares structural similarities with animal-infecting viruses. SsAShV1 and its phylogenetically related shuviruses form a distinct evolutionary lineage, prompting the proposal to establish the family Shuviridae. SsAShV1 transfection alone induces hypovirulence in two Sclerotiniaceae fungal pathogens, with its 3’-UTR repeat-containing structural region (RCSR) enhancing replication efficiency. In the hypovirulent strain SCH767, which harbors SsAShV1 and five other mycoviruses, we observed a synergistic enhancement of antifungal volatile organic compound (VOC) production that was dependent on the host genetic background. A VOC, 2-ethyl-1-hexanol, exhibited broad-spectrum antimicrobial activity. Our findings reveal an evolutionary trade-off where viral infection shifts the fungal survival strategy from high virulence to enhanced chemical competition, ensuring the persistence of the hypovirulent partnership, and offering valuable insights into the development of a combination of mycovirus-based and VOC-mediated biocontrol strategies.
审核人:谢甲涛