南湖新闻网讯(通讯员 王蔻)近日,我校植物科学技术学院昆虫行为调控与资源利用团队王小平课题组在《美国国家科学院院刊》(PNAS)上发表了题为“Endocrine gland growth as the developmental switch for insect diapause”的研究论文。该研究发现:合成保幼激素(juvenile hormone,JH)的关键内分泌器官——咽侧体(corpora allata,CA)的生长状态,直接决定其激素合成能力,从而充当控制昆虫生殖滞育启动的“开关”。这一发现为理解昆虫季节性适应提供了新思路,也为害虫精准防控提供了新的分子靶标。
为应对季节更替带来的周期性环境变化,许多昆虫进化出“滞育”这一关键生存策略,通过暂停发育、降低代谢并储存能量,以度过严寒、酷暑或食物匮乏等不利条件。然而,在农业生态系统中,滞育也为害虫种群的维持与暴发提供了重要基础。因此,若能识别并调控滞育的关键“开关”,有望为害虫防控开辟新的路径。保幼激素(JH)水平下降是诱导生殖滞育的核心生理信号,但在分子层面,光周期等季节性信号如何调控JH合成并启动滞育,长期以来仍缺乏清晰认识。
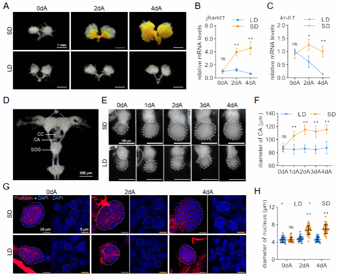
十字花科蔬菜害虫大猿叶虫(Colaphellus bowringi)可在高温、长光照条件下进入生殖滞育,以应对夏季寄主植物采收导致的食物匮乏。处于滞育状态的雌成虫表现出典型特征,即卵巢发育受抑并伴随大量脂肪积累。本研究以该物种为模型,发现生殖与滞育个体之间咽侧体(CA)生长状态存在显著差异,并进一步解析了驱动这一差异的关键基因及其在生殖滞育启动中的作用机制。
研究人员首先比较了短日照(short day,SD)与长日照(long day,LD)条件下雌成虫CA的形态特征,发现SD个体CA生长活跃,细胞核显著增大,而LD个体CA始终维持低生长状态,该生长状态差异与JH合成能力高度一致。然而进一步分析表明,已报道调控JH合成的关键基因并不影响CA大小,提示在激素合成之前,已存在上游机制决定CA的生长状态及其激素合成能力。
为解析这一机制,研究人员构建了SD与LD条件下CA及全虫转录组数据库,以全虫为对照筛选在CA中特异表达且响应光周期信号的候选基因。在此基础上,结合基因差异分析与RNAi筛选(约54个候选基因),鉴定出两个关键转录因子——retn 与 vvl,二者均可特异调控CA生长状态与JH合成能力,从而决定生殖滞育是否启动。进一步研究发现,retn与vvl在SD条件下于CA细胞核中显著上调,且retn位于vvl上游调控其表达。通过对二者敲降后的转录组联合分析,并在23个候选基因中进一步开展RNAi筛选,最终鉴定转录因子 emc为其共同下游靶标。上述三个基因(retn–vvl–emc)构成一个光周期敏感的转录级联,通过调控CA中的DNA复制活动,塑造其生长状态,进而决定JH合成能力并控制生殖滞育的启动。

综上,本研究建立了“光周期信号—CA生长状态—生殖滞育”的关键联系,揭示了生殖滞育过程中CA功能受到器官生长状态与JH合成基因表达的多层级调控。在此基础上提出新的机制模型:环境信号通过塑造内分泌器官的生长状态,限制其激素合成能力,从而稳定调控昆虫的季节性生理变化。该研究不仅加深了人们对昆虫季节性适应机制的认识,也为基于滞育机制的害虫精准防控与资源昆虫高效利用提供了重要理论依据。

华中农业大学植物科学技术学院在读博士生王蔻为论文第一作者,王小平教授和加拿大阿尔伯塔大学刘文博士为该论文共同通讯作者。华中农业大学已毕业博士生田忠(现为广西大学副教授)和朱芬教授以及加拿大阿尔伯塔大学Kirst King-Jones教授为研究提供了重要支持与指导。该研究得到了国家自然科学基金以及加拿大自然科学与工程研究委员会等项目的资助。
论文链接:https://www.pnas.org/doi/10.1073/pnas.2531351123
英文摘要:Many animals rely on diapause to survive unfavorable seasons, but how environmental cues are transduced into endocrine changes remains poorly understood. In insects, reproductive diapause is triggered when juvenile hormone (JH) production from the corpora allata (CA) is suppressed, yet the regulatory basis of this suppression is unclear. Here, we show in the cabbage beetle (Colaphellus bowringi) that seasonal photoperiod controls CA growth, which in turn sets the gland’s capacity for JH biosynthesis and reproductive fate. Under long-day (LD), diapause-inducing conditions, the CA and its nuclei are smaller than those under short-day (SD), reproductive conditions. To uncover the mechanism, we generated photoperiod-resolved CA transcriptomes and compared them with whole-body profiles, identifying hundreds of CA-enriched and photoperiod-responsive transcripts, including many associated with DNA replication. From these datasets, we selected 54 candidate transcriptional regulators for RNAi screening. This screen uncovered two key factors, retained (retn) and ventral veins lacking (vvl), which act in the CA to promote DNA replication, gland growth, and JH production. Mechanistically, retn functions upstream of vvl, and together, they activate extra macrochaetae (emc), which encodes a downstream transcription factor that further promotes CA growth. Silencing retn, vvl, or emc reduced CA and nuclear size, lowered hemolymph JH titers, and induced diapause-like ovarian arrest and lipid accumulation. Application of the JH analog methoprene reversed these effects. Our findings provide genetic evidence that endocrine organ growth itself is a causal switch for seasonal diapause, revealing how photoperiod-responsive transcriptional cascades can shape endocrine plasticity to mediate seasonal adaptation.
审核人:王小平