南湖新闻网讯(通讯员 王靖天 韩雪莲)近日,植物科学技术学院章元明教授团队研究成果发表。研究提出了大数据关联分析Fast3VmrMLM新算法,以实现基因×环境互作(GEI)检测、作物表型可塑性研究和分子育种设计。挖掘的480个已知基因或GEI验证其有效性,揭示玉米开花期可塑性分子机制,鉴定15个早花与高产育种潜力高的种质和29个基因。
一个半世纪前,孟德尔通过豌豆杂交试验揭示了遗传学两大基本规律,为作物杂交育种奠定了理论基础。进入基因组时代,以全基因组关联分析(genome-wide association study,GWAS)为代表的统计遗传方法为科学家精准定位了一批控制重要农艺性状的关键基因,育种学家利用这些基因“按图索骥”,育成了大量高产、优质、高抗和强环境适应性的优良品种,为保障人类粮食安全作出重要贡献。然而,当今的极端气候变化日益频繁,同一基因在不同环境的表现差异显著,“橘生淮北则为枳”的现象日益成为制约现代育种的重要瓶颈。因此,深入解析生命与自然之间复杂而精细的对话,基因×环境互作(gene-by-environment interaction, GEI),已成为作物遗传改良领域亟待突破的关键科学问题。
章元明教授团队在Briefings in Bioinformatics和Plant Communications分别发表大群体二歧和数量性状的QTN快速检测算法后,又在基因×环境互作检测的GWAS方法学研究中取得重要进展,相关成果以“A fast method for breeding by design via G×E interactions detected in large-scale climatic, phenomic and genomic data”为题,在国际期刊National Science Review(《国家科学评论》)上在线发表。
针对大群体多环境数据的GEI高效检测工具匮乏、对品种资源和育种群体GEI检测关注不足等科学问题,本研究巧妙地融合全基因组扫描策略与机器学习算法,提出了一种能够同时整合气象因素、基因组标记和性状表型大数据GWAS的Fast3VmrMLM新算法。在此基础上,进一步将SNP标记推广至bin/基因单倍型和结构变异等分子生物学标记,将性状表型推广至基因表达量和代谢物等多组学性状,构建了一个面向复杂数据类型的统一框架,并研制软件包。这为多年多点试验数据的联合关联分析、环境可塑性机制解析和气候变化背景下区域适应性品种精准育种设计提供了高效、快速且计算资源消耗低的技术平台。
为系统挖掘GEIs和解析环境可塑性基因的分子机制,提出了两种互补的分析模块:1)利用品种资源和育种大群体性状表型与标记基因型的多环境QEI检测模块,直接鉴定数量性状核甘酸(QTNs)和QTN×环境互作(QEIs);2)利用性状表型对气象因素(处理水平)的回归参数作为表型可塑性指标,通过QTN检测模块,间接检测QTN×气象因素互作(QMIs)。
在统计建模层面,研究团队构建了包含环境效应、基因加性(a)和显性(d)效应、GEI的加性×环境(ae)和显性×环境(de)的互作效应及其a、d、ae和de多基因背景的压缩方差组分混合线性全模型。在分析框架方面,新方法延续并拓展了此前提出的“全基因组扫描+机器学习”框架,借助机器学习在缩减的多位点模型中检测QTNs和QEIs的优势,有效突破了传统GWAS在识别显性、小效应及稀有变异方面的“视野盲区”。在模拟数据集II中,Fast3VmrMLM的QTN和QEI检测平均功效高达87.75%,假阳性率仅为0.3‱,显著优于传统方法的2.40%–72.75%的平均功效和0.16‱–54.68‱的假阳性率(图1)。在1,439水稻、18K水稻和G2F玉米数据重新分析中,新方法分别挖掘42、37和10个经分子生物学实验证实的已知GEIs(图2和图3),充分验证了其有效性。

图1 Fast3VmrMLM和现有算法的Monte Carlo模拟研究

图2 18K水稻真实数据挖掘的已知基因和已知基因×环境互作
针对多年多点作物大群体数量性状表型、气象大数据和海量基因组信息带来的计算挑战,Fast3VmrMLM系统整合了八项先进的统计与计算技术,实现了高效、快速、大样本和低计算资源消耗的关联分析Fast3VmrMLM方法。新方法分析1,439水稻数据集的运行时间较原3VmrMLM方法缩短近50倍;在60线程和1TB内存的小型服务器上,成功完成了3VmrMLM、FarmCPU和EMMAX等现有方法无法实现的18K水稻和玉米G2F数据集分析。在Monte Carlo模拟研究中,新方法联合分析20,000个品种100万个标记和两个环境表型数据集仅需19.33分钟,内存占用13.51GB;1,000个品种100万个标记和40个环境表型数据集,耗时777.48分钟,内存占用4.88GB;20,000个品种100万标记和20个环境表型数据集,耗时48.01小时,占用22.70GB内存,使大数据遗传分析在小型计算设备上运行成为可能,突破了大数据的“算力壁垒”,为小团队分析大数据提供方法学平台。
为突破GWAS仅关注SNP标记的“思维定式”,研究团队进一步拓展了Fast3VmrMLM-Hap方法以检测与性状显著关联的bin/基因单倍型及其环境互作,显著提高了稀有位点的检测功效(图1d),在真实数据中挖掘到更多的已知基因和GEIs(图2)。同时,团队还提出Fast3VmrMLM-mQTL方法,以适应结构变异、调控元件、增强子和lncRNA类型等分子生物学需求,并通过大豆结构变异数据成功挖掘了一个包含光照响应结构域、调控籽粒重量的已知GEI。
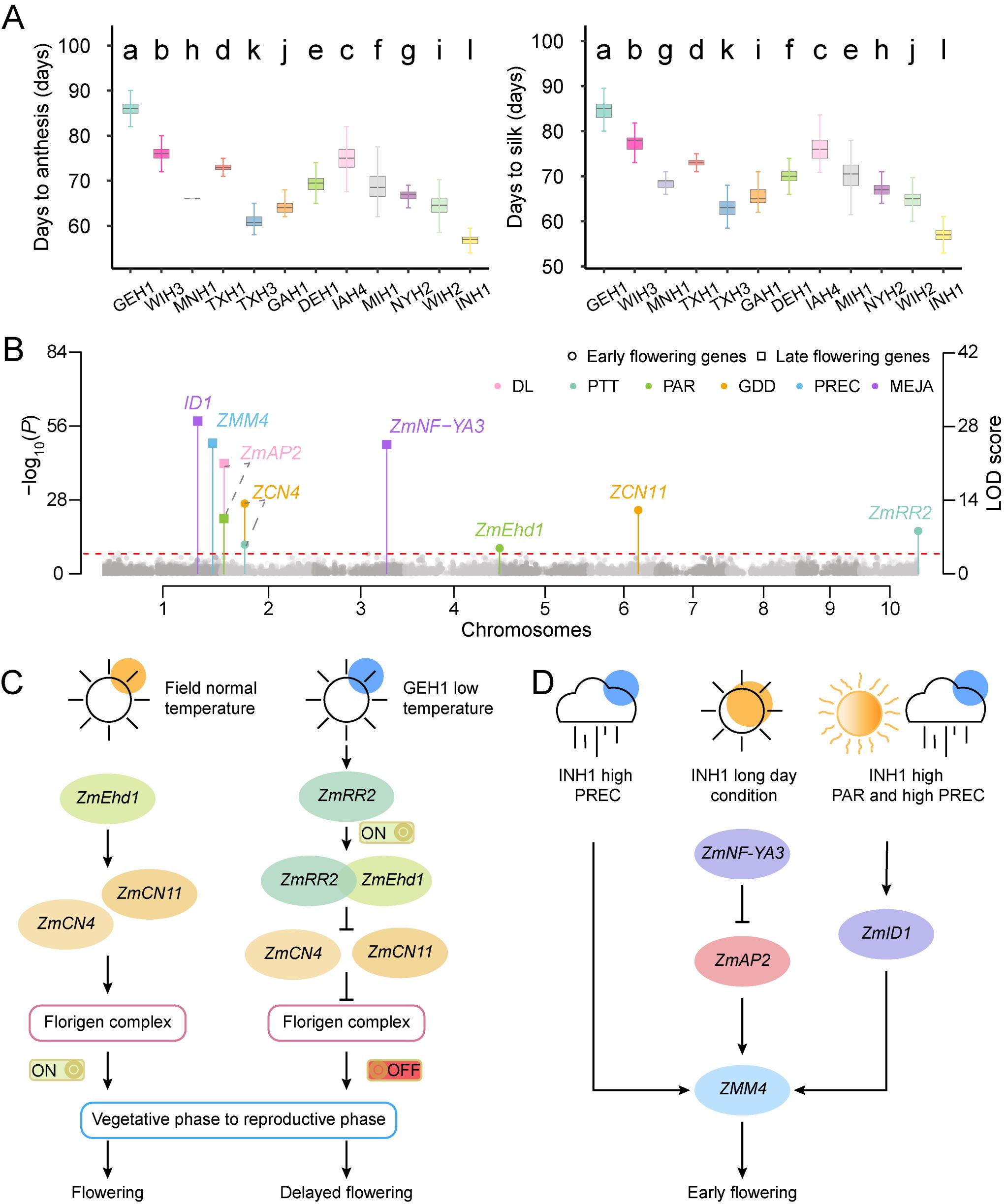
作物在不同环境中表现出显著的表型可塑性,其本质是基因对环境和气象因素的响应。围绕玉米开花期这一重要性状(图3A),本研究整合了来自12个环境的1,140份玉米自交系开花表型、437,214个SNP标记基因型和相应时空的气象数据,利用Fast3VmrMLM和Fast3VmrMLM-Hap方法,从多环境性状表型“直接”、性状对气象因素的回归参数“间接”两个层面系统挖掘GEIs(图3B),揭示不同地区玉米开花早晚差异的遗传×环境互作的遗传基础。
在德国哥廷根,由于生育早期有效积温显著偏低,低温环境增强了ZmRR2的表达量,并可能与ZmEhd1形成抑制复合体,从而抑制类成花素基因ZCN4和ZCN11的表达,延缓营养生长向生殖生长的转变,最终导致开花推迟(图3C)。该结果揭示了“低温—调控因子—成花”通路协同作用对区域性晚花现象的驱动机制。
在美国印第安纳州,更长的日照时长、更高的光合有效辐射和更充沛的降水量,分别促进ZmNF-YA3、ZmID1和ZMM4基因的表达,协同加速玉米开花进程(图3D)。而在美国德克萨斯州和佐治亚州的低纬度地区,尽管光周期较印第安纳州更短,但是玉米开花期并未表现出更早的趋势。这可能与播种期差异密切相关。低纬度两地区于3月播种,显著早于印第安纳州的5月播种,导致生育早期的有效积温不足,从而成为开花延迟的关键因素(图3C)。上述结果进一步凸显了“有效积温阈值”在玉米物候可塑性形成中的核心作用。这为解析作物气候适应性和表型可塑性的遗传基础提供了参考范式。

图3 G2F玉米开花期数据集的表型可塑性解析
在气候变化背景下,如何高效利用GEIs和可塑性基因成为区域适应性大品种培育的关键。本研究基于Fast3VmrMLM新方法和单倍型分析,在玉米大规模G2F数据集中鉴定的13个已知基因、8个已知GEIs和7个环境可塑性基因可提早开花1.10至6.61天;9个已知基因、1个已知GEI和3个环境可塑性基因可提高产量0.51至3.56 Mg⋅ha−1(图4)。在此基础上,进一步筛选出一批兼具“早花与高产”优势的优异杂交组合,可作为区域适应性育种的优异种质资源。在全环境综合表现中,共有12个优异杂交组合同时进入“早花与高产”前10%行列,例如W10004_0241/PHP02与W10004_0395/PHP02分别携带45.45%与36.36%、40.00%与30.00%的“早花与高产”优势单倍型,显示出优异的分子设计育种潜力。在印第安纳州特定环境下,筛选出同时位列“早花与高产”前10%的杂交组合W10004_0032/PHK76、W10004_0956/PHK76 和 W10004_0991/PHK76,其早花优势单倍型比例达到45.45%–59.01%,高产优势单倍型比例为28.57%。因此,凭借Fast3VmrMLM高效分析大规模数据和精准检测环境互作基因,有望成为区域适应性和气候适应性的作物育种设计提供重要技术支撑。

图4 早花和高产玉米种质前10%的已知基因和GEIs的优异单倍型分布
为整合此前的研究成果,本研究将所提出的新方法集成为多环境GWAS模块,并与此前发布的单环境GWAS模块(Wang et al., 2025)相结合,研制了Fast3VmrMLM v2.0新版本软件并在GitHub上免费释放。
我校植物科学技术学院博士后王靖天、博士研究生韩雪莲为论文共同第一作者,章元明教授为论文通讯作者。植物科学技术学院已毕业博士章含青,博士研究生赵苗苗、陈莹,硕士研究生江秋云参与了本研究。该研究得到了国家自然科学基金项目的资助。
论文链接:
https://doi.org/10.1093/nsr/nwag095
https://www.cell.com/plant-communications/fulltext/S2590-3462(25)00147-6
https://academic.oup.com/bib/article/25/4/bbae290/7695424?searchresult=1
软件链接:
https://github.com/YuanmingZhang65/Fast3VmrMLM
审核人:章元明