南湖新闻网讯(通讯员 周诗韵 郑庆游)近日,园艺林学学院、果蔬园艺作物种质创新与利用全国重点实验室张飞教授课题组研究成果以“Thorn specification in citrus plants by an SHI/STY family transcription factor”为题在Current Biology发表。研究首次鉴定到一个决定枝刺身份的SHI/STY家族转录因子TI3,阐明了TI3–TI1/TI2–CsWUS分子通路如何精确终止枝刺分生组织的干细胞活性,并揭示了相邻腋芽中CsCEN–CsFD蛋白复合物通过抑制TI3来维持腋芽发育潜能的机制。该研究不仅揭示了植物分生组织命运抉择的新理论框架,也为通过基因编辑培育无刺柑橘新种质提供了重要的基因资源。
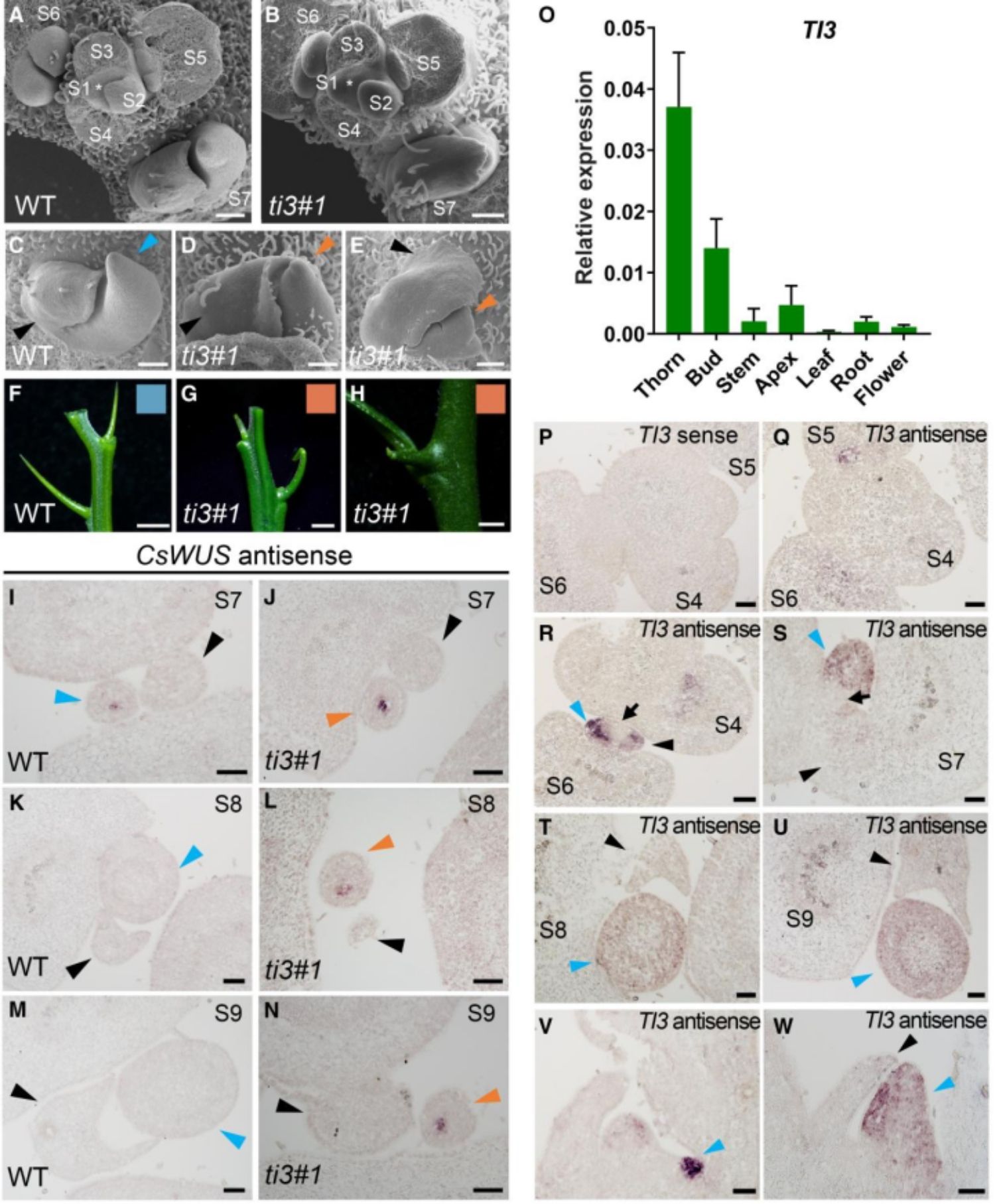
研究通过嫩刺-嫩茎杆的比较转录组分析和CRISPR-Cas9基因编辑筛选,鉴定出一个SHI/STY家族转录因子 TI3。在枳橙中敲除 TI3 基因后,突变体叶腋处的枝刺完全转变为可继续生长的侧枝或休眠芽,证实 TI3 是枝刺发育的必需基因(图1)。进一步表达模式分析显示,TI3 特异性地在刺分生组织和早期刺原基中积累,而在相邻的腋芽分生组织中不表达。

图1 TI3在刺分生组织和刺原基表达,终止刺分生组织干细胞活性
前期研究发现,CsCEN 功能缺失突变体的每个叶腋处,休眠腋芽均异位发育为刺,表现为“双刺”表型。本研究通过RNA原位杂交证实,这些异位发育的刺中出现了 TI3 基因的异常表达(图2)。进一步的机制研究表明,CsCEN 蛋白与 CsFD 形成复合体,直接抑制 TI3 基因的启动子转录活性。关键的遗传证据显示,cscen ti3 双突变体的表型与 ti3 单突变体相同,均为“双分枝”,而非 cscen 单突变体的“双刺”,证明 CsCEN 在腋芽发育中位于 TI3 上游。这些结果表明,CsCEN 作为 TI3 的关键上游抑制因子,在空间上限制刺发育程序的错误启动,从而维持腋芽的发育潜能。
图2 CsCEN抑制TI3表达以维持腋芽分生组织干细胞活性
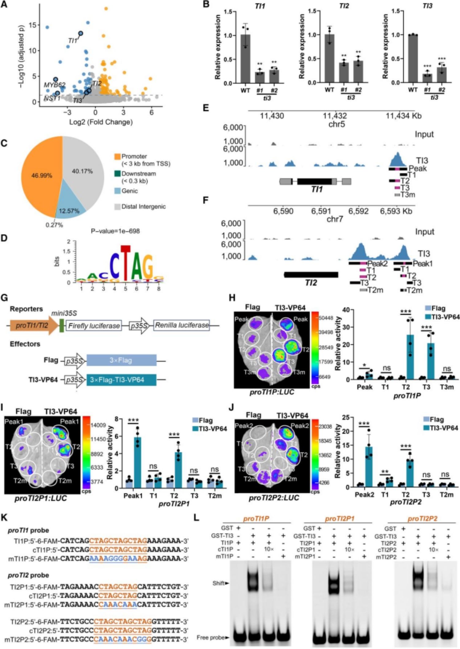
通过整合 ti3 突变体转录组分析与 TI3 蛋白的DAP-seq结果,研究明确了 TI3 调控枝刺发育的分子通路 (图3)。TI3 结合CTAG 顺式作用元件,特异性激活枝刺身份决定基因 TI1 和 TI2 的表达,TI1/TI2 进而抑制干细胞活性关键调控基因 CsWUS 的转录,最终导致枝刺分生组织干细胞活性终止和有限生长程序的启动。此外,TI3 还能通过结合自身 3′ UTR 区域的 CTAG 富集区,实现自我正向调控,促进枝刺形成。

图3 TI3 结合CTAG顺式作用元件直接促进枝刺身份基因表达
研究还揭示了枝刺发育核心调控机制的进化保守性。在芸香科的代表物种如澳指檬、酒饼簕和香吉果中,TI3 的同源基因均表现出在枝刺中特异性高表达的模式,表明这一调控模块在芸香科植物中具有广泛的保守性(图4)。

图4 三个芸香科具刺物种的TI3同源基因具有刺特异表达模式
枝刺是柑橘抵御植食动物的有效防御结构,但在果园中却增加了管理成本和操作风险。该研究首次揭示了控制枝刺发育的核心转录开关 TI3,不仅阐明了植物分生组织命运抉择的新机制,更为柑橘无刺育种提供了明确的分子靶点(图5)。通过基因编辑技术精准靶向 TI3,有望在不影响果树生长的前提下,定向培育出无刺或弱刺的柑橘新品种,这对于枳、卡里佐枳橙等多刺常用砧木,以及耐黄龙病澳指檬等多刺接穗品种的遗传改良具有重要的应用价值。

图5 柑橘枝刺和腋芽发育的分子调控模式图
我校柑橘团队已出站博士后郑庆游(现巴黎萨克雷大学博士后)为该论文第一作者,张飞为通讯作者。我校园艺林学学院在读博士生周诗韵参与了本研究,耶鲁大学Vivian F. Irish教授为本研究工作提供了重要指导。该研究得到了国家自然科学基金项目(32172541和 32425048)资助。
论文链接:https://doi.org/10.1016/j.cub.2026.01.002
【英文摘要】
Thorns are modified branches that have evolved independently multiple times as defenses against herbivores. We previously identified the TCP transcription factors THORN IDENTITY1 (TI1) and TI2 as key regulators of thorn development in Citrus; however, how these genes are regulated remains unclear. In this study, using comparative transcriptomics, we identified TI3, encoding a SHORT INTERNODES/STYLISH (SHI/STY) family transcription factor that is specifically expressed in thorns. We found that TI3 binds to a previously undefined CTAG core element in the promoters of TI1 and TI2, activating their expression to promote stem cell arrest in the thorn meristem. CRISPR-Cas9-mediated disruption of TI3 function converted thorns into branches. Conversely, the PEBP family protein CsCENTRORADIALIS (CsCEN) represses TI3 expression in the axillary meristem to maintain stem cell activity and promote branch development. Mutations in CsCEN resulted in branch-to-thorn conversions, whereas cscen ti3 double mutants exhibited the ti3 mutant phenotype, supporting the idea that CsCEN regulates TI3 expression. The thorn-specific expression pattern of TI3 homologs across three Rutaceae species suggests that TI3 might have a conserved role in thorn development. Thus, TI3 represents a new regulator of meristem identity, and manipulating its activity is a promising approach for breeding thornless cultivars.
审核人:张飞