南湖新闻网讯 (通讯员 李玲雅)日前,水产学院鱼类逆境发育遗传学团队在《iScience》上发表了题为“Copper overload impairs hematopoietic stem and progenitor cell proliferation via prompting HSF1/SP1 aggregation and the subsequently downregulating FOXM1-Cytoskeleton axis”的研究论文,该论文发现铜直接与SP1和HSF1转录蛋白相互作用,并且铜过载诱导这两种蛋白在造血干/祖细胞(hematopoietic stem and progenitor cells, HSPCs)中聚集,导致SP1和HSF1在FOXM1基因上的转录活性降低,细胞骨架基因下调,最终导致HSPCs增殖障碍。
铜(copper, Cu)是生物体中的一种重要微量元素,其体内平衡失衡会导致发育缺陷和各种疾病。铜缺乏会导致造血细胞分化受阻,贫血、中性粒细胞减少症以及血小板减少症。体内铜过载会导致多种造血疾病,如急性溶血性贫血和白血病。在白血病儿童中观察到更高的血清铜,表明铜稳态失衡与造血系统疾病密切相关,但铜超负荷在造血系统中的作用及其潜在机制尚不清楚。
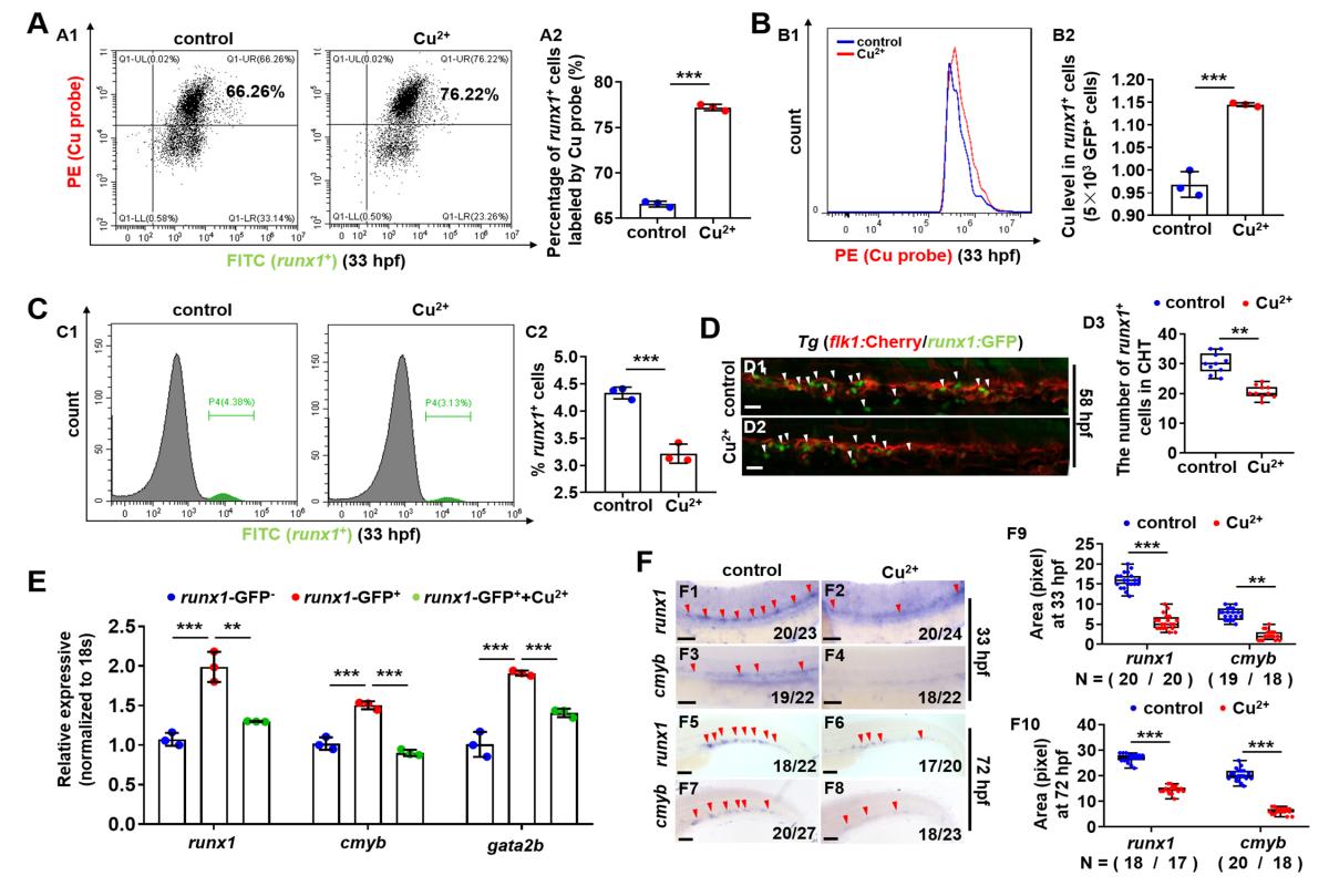
作者首先通过表型观察以及流式分析,发现铜胁迫的斑马鱼HSPCs内铜含量升高及其增殖缺陷。另外,铜螯合剂可以去除体内的铜离子,而铜离子载体是结合铜离子的小分子,有助于将铜离子运输到细胞中。为了进一步确定细胞内铜积累在HSPC发育中的作用,作者分别用铜螯合剂tetrathimolybdate(TTM)和铜离子载体elesclomol处理胚胎,并检测其HSPC发育情况。发现铜过载对HSPC发育的损害具有浓度依赖性,并且铜稳态在HSPCs的发生、维持或扩增过程中具有重要作用。在斑马鱼胚胎发育过程中,铜过载或铜缺乏都会诱导其HSPCs发育受损。

图1 铜在HSPCs的积累以及铜胁迫斑马鱼中HSPCs的发育
为了探索铜胁迫下斑马鱼中HSPCs发育缺陷的调控机制,作者构建了与细胞周期及细胞骨架基因相关的斑马鱼敲除突变体,foxm1-/-、tuba1a-/-、stmn4-/-。发现foxm1-细胞周期/细胞骨架轴表达下调,细胞骨架蛋白表达下调并呈现紊乱分布。单独敲除foxm1或细胞骨架基因均可模拟铜过载胚胎中呈现的HSPCs增殖缺陷表型。而且,作者利用哺乳细胞进行相关实验验证,发现铜胁迫诱导HSPCs增殖缺陷及其调控机制从鱼类到哺乳类高度保守。
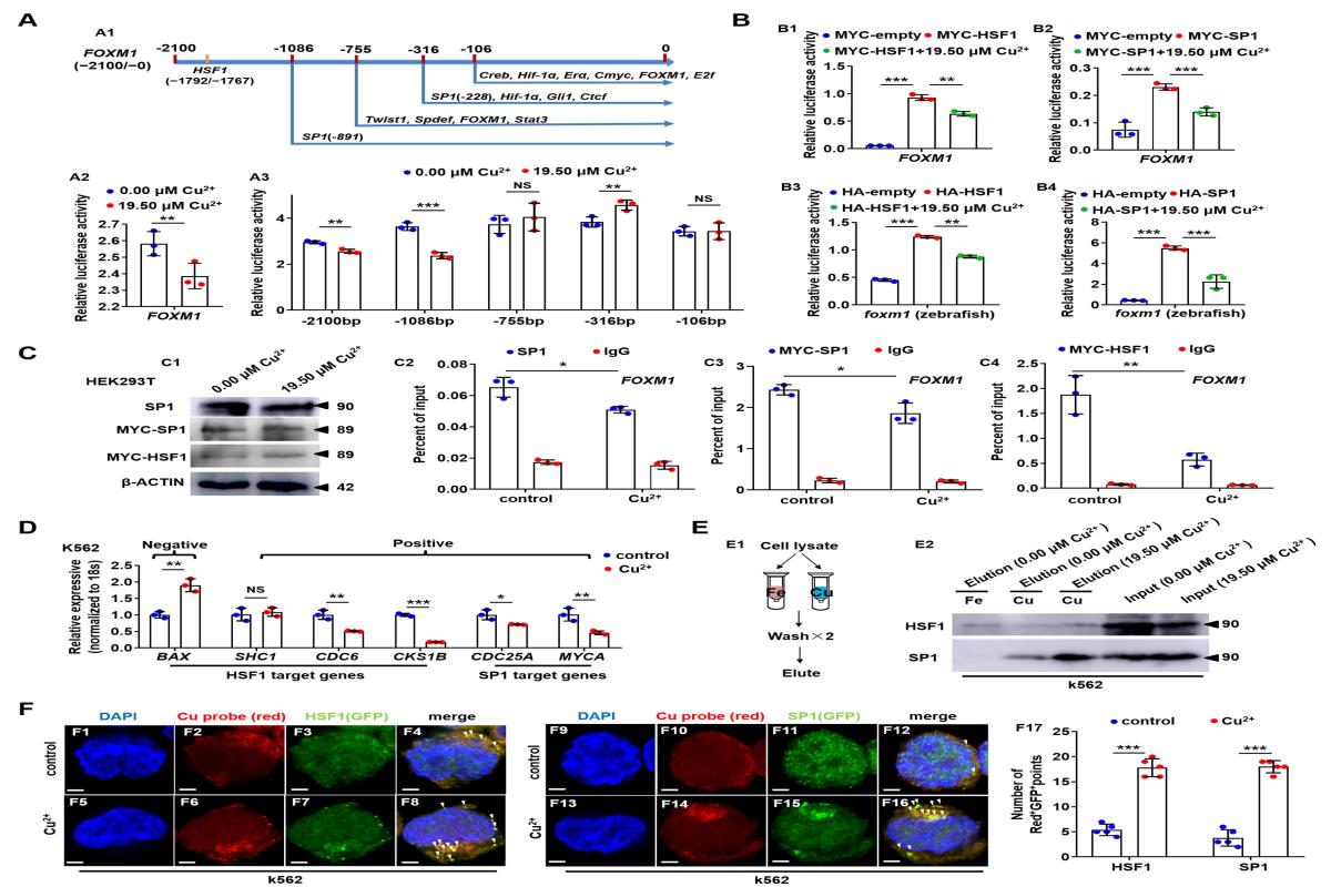
机制上,作者发现过载铜与转录因子HSF1和SP1直接结合,并且诱导了HSF1和SP1蛋白在细胞质聚集,导致HSF1和SP1在其下游基因FOXM1上的转录活性降低,以及FOXM1在HSPCs细胞骨架基因上的转录活性降低,最终导致HSPCs增殖受损。

图2 铜过载诱导HSF1、SP1在细胞质聚集
总的来说,该研究揭示了斑马鱼HSPCs内铜过载诱导HSF1/SP1在细胞质聚集,导致foxm1-细胞周期/细胞骨架信号轴表达下调,最终阻碍HSPCs的增殖(图3)。该研究数据丰富了微量元素铜的理论基础,并为铜稳态不平衡下人类造血疾病的潜在机制提供一些新的线索。

图3 论文总结
华中农业大学水产学院博士研究生李玲雅为该论文第一作者,华中农业大学水产学院博士研究生邰志鹏、博士后刘文叶、硕士研究生罗奕、博士研究生吴悠、硕士研究生林舒慧参与了本研究,水产学院刘静霞教授为该论文的通讯作者。
该研究得到了“国家自然科学基金”(32070807)、“国家重点研发计划”(2022YFF1000302)、以及“武汉基础研究院知识创新计划”(2022020801010223)等项目资助。研究过程中还受到华中科技大学生命科学与技术学院刘木根教授、河北大学化学与环境科学学院高保祥教授、美国加州大学化学系Christopher J. Chang教授、以及中国科学院动物研究所刘峰教授等的帮助。
论文链接:https://www.sciencedirect.com/science/article/pii/S2589004223004832
审核人 刘静霞