
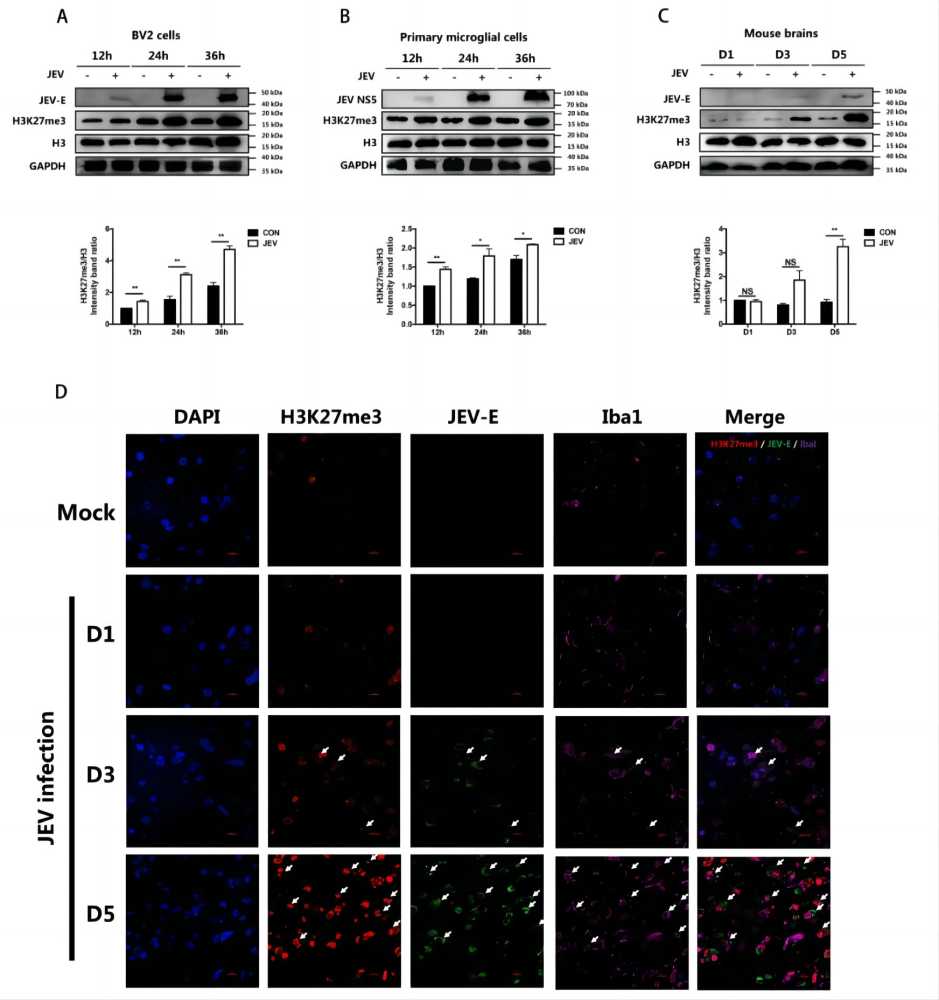
图1. JEV感染引起小鼠小胶质细胞系BV2、原代胶质细胞和小鼠脑组织中H3K27me3水平上调

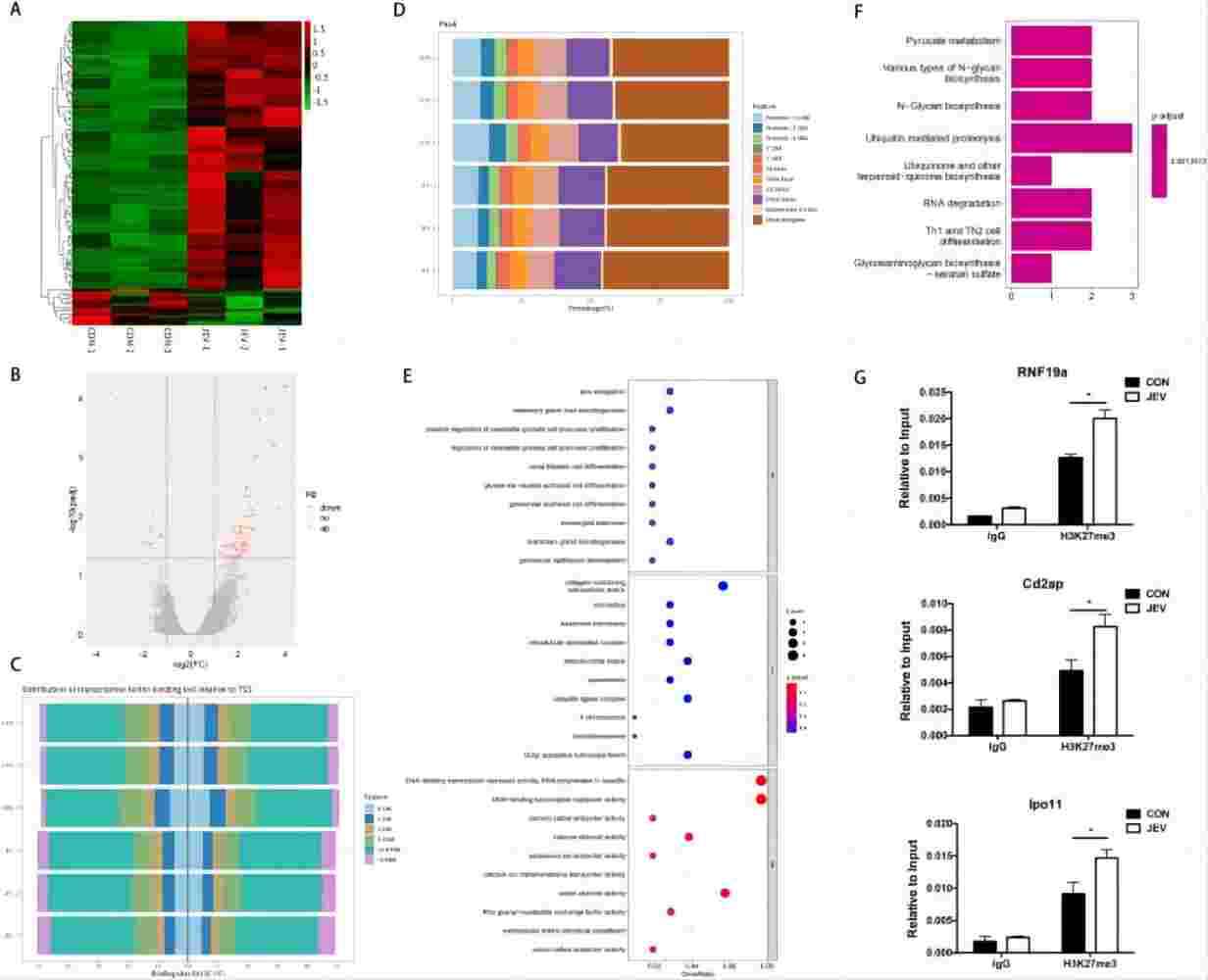
图2. ChIP-Sequencing分析JEV感染细胞中H3K27me3参与调控的基因
南湖新闻网讯(通讯员 朱硕)近日,我校动科动医学院曹胜波教授、叶静教授团队在Journal of Neuroinflammation杂志上发表了题为“H3K27me3 of Rnf19a promotes neuroinflammatory response during Japanese encephalitis virus infection”的研究论文。该研究首次发现了表观遗传修饰在日本脑炎病毒诱导的神经炎症中发挥重要作用,阐明了Rnf19a调控日本脑炎病毒诱导神经炎症反应的分子机制,为寻找日本脑炎治疗药物靶点提供新的线索。
日本脑炎是由日本脑炎病毒(Japanese encephalitis virus infection, JEV)感染引起的蚊媒传播人畜共患传染病,该病主要引起种猪的繁殖障碍,导致母猪流产,公猪睾丸炎,对我国养殖业造成巨大经济损失。同时JEV还可由猪经蚊向人传播,引起人神经系统疾病,严重可造成致死性脑炎,但该病毒引起中枢神经系统炎症反应的分子机制仍有待阐明。
研究人员首先发现JEV感染会导致小鼠小胶质细胞系BV2、原代胶质细胞和小鼠脑组织中H3K27me3水平明显上调,并利用甲基化转移酶EZH2抑制剂证明H3K27me3修饰可能在JEV诱导的小胶质细胞炎症中发挥重要的调控作用。
随后,研究人员利用ChIP-Sequencing分析JEV感染细胞中H3K27me3所参与调控的基因,最终筛选出JEV感染后炎症抑制性基因Rnf19a启动子区域对应的H3K27me3修饰明显上调,而Rnf19a表达量明显下降。随后通过使用基因敲除和过表达手段,证明了Rnf19a在JEV诱导的小胶质细胞炎症反应中起负调控作用。进一步实验证明E3泛素连接酶Rnf19a是通过泛素化降解RIG-I从而抑制炎症反应。以上研究结果表明JEV可通过上调Rnf19a启动子区域H3K27me3修饰,抑制该基因表达,从而促进炎症反应的发生。
我校动科动医学院研究生朱硕和陶梦颖为论文共同第一作者,叶静教授为论文通讯作者。该研究得到国家自然科学基金、国家重点研发计划项目等项目资助。
【英文摘要】
Histone methylation is an important epigenetic modification that affects various biological processes, including the inflammatory response. In this study, we found that infection with Japanese encephalitis virus (JEV) leads to an increase in H3K27me3 in BV2 microglial cell line, primary mouse microglia and mouse brain. Inhibition of H3K27me3 modification through EZH2 knockdown and treatment with EZH2 inhibitor significantly reduces the production of pro-inflammatory cytokines during JEV infection, which suggests that H3K27me3 modification plays a crucial role in the neuroinflammatory response caused by JEV infection. The chromatin immunoprecipitation-sequencing (ChIP-sequencing) assay revealed an increase in H3K27me3 modification of E3 ubiquitin ligases Rnf19a following JEV infection, which leads to downregulation of Rnf19a expression. Furthermore, the results showed that Rnf19a negatively regulates the neuroinflammatory response induced by JEV. This is achieved through the degradation of RIG-I by mediating its ubiquitination. In conclusion, our findings reveal a novel mechanism by which JEV triggers extensive neuroinflammation from an epigenetic perspective.
原文链接:https://jneuroinflammation.biomedcentral.com/articles/10.1186/s12974-023-02852-4
审核人:叶静