南湖新闻网讯(通讯员 沈楠)近日,我校植物科技学院、农业微生物资源发掘与利用全国重点实验室应用真菌团队在International Journal of Biological Macromolecules在线发表了题为“Near-gapless genome and transcriptome analyses provide insights into fruiting body development in Lentinula edodes”的研究论文。该研究组装了首个香菇完整参考基因组,分析了双核等位基因特异性表达(ASE)在香菇子实体发育中的作用,结合基因差异表达(DE)和ASE分析,探究了香菇子实体发育的分子机制。该研究为香菇遗传改良提供了高质量的参考基因组,也为进一步揭示大型真菌子实体发育的分子机制奠定了基础。

蘑菇子实体是真菌中最复杂的结构之一,子实体发育机制是大型真菌中的研究热点。很多大型真菌属于异宗配合真菌,即需要两种性亲和的单核体菌丝结合形成次生菌丝才能形成子实体,但次生菌丝中的不同细胞核如何协同调控子实体发育仍然不清楚。香菇是一种异宗配合真菌,同时也是世界上产量最大的食用菌。在香菇代料栽培过程中,刺孔透气是重要步骤之一,可促进原基分化及子实体形成。目前香菇子实体发育的分子机制仍不清晰,尤其是两种细胞核在调控子实体发育中的作用,以及刺孔透气促进原基分化和子实体形成的分子机制。此外,香菇中仍缺少完整的参考基因组。
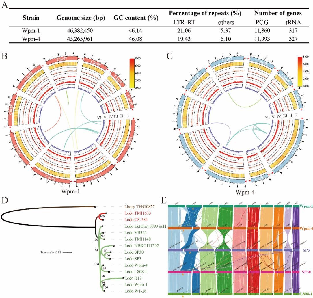
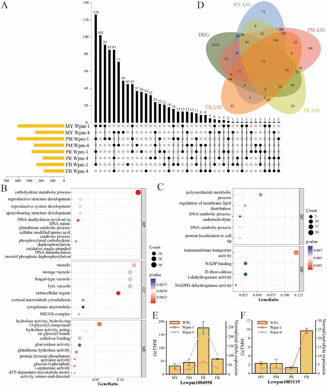
该团队以香菇栽培菌株武香一号(WX1)为研究对象,通过原生质体单核化获得了两个性亲和单核体菌株Wpm-1和Wpm-4,并基于Nanopore和Hi-C测序数据,分别组装得到的包含10条染色体的近完整和完整基因组,为ASE分析提供了高质量平台。通过对WX1菌株子实体发育四个阶段的样品进行转录组测序,并结合基因组进行DE和ASE分析。发现在刺孔后,香菇菌丝可感知细胞壁胁迫、信息素和CO2浓度下降,导致与细胞黏附、细胞壁重塑、蛋白降解和脂质代谢相关的基因上调,从而促进原基分化。水通道蛋白基因以及与蛋白降解、有丝分裂以及脂质和碳水化合物代谢相关的基因在原基发育中起重要作用。与组织分化和有性繁殖相关的基因在子实体中表达活跃。部分与子实体发育相关的重要基因发生ASE,两种细胞核可通过不平衡表达不同功能的基因来协同调控子实体发育。此外,发现长末端重复反转座子(LTR-RT)序列更偏好于出现在ASE基因附近,表明LTR-RT序列可能会诱导ASE发生。

香菇Wpm-1和Wpm-4菌株基因组组装概况

香菇子实体发育各阶段等位基因特异性表达分析

香菇子实体发育分子机制模型
我校博士生沈楠为论文第一作者,肖扬教授为通讯作者。我校边银丙教授及福建农林大学邓优锦副教授参与了本项研究。本研究获得了国家重点研发计划和国家自然科学基金的资助。
英文摘要:
Fruiting body development in macrofungi is an intensive research subject. In this study, high-quality genomes were assembled for two sexually compatible monokaryons from a heterokaryotic Lentinula edodes strain WX1, and variations in L. edodes genomes were analyzed. Specifically, differential gene expression and allele-specific expression (ASE) were analyzed using the two monokaryotic genomes and transcriptome data from four different stages of fruiting body development in WX1. Results revealed that after aeration, mycelia sensed cell wall stress, pheromones, and a decrease in CO2 concentration, leading to up-regulated expression in genes related to cell adhesion, cell wall remodeling, proteolysis, and lipid metabolism, which may promote primordium differentiation. Aquaporin genes and those related to proteolysis, mitosis, lipid, and carbohydrate metabolism may play important roles in primordium development, while genes related to tissue differentiation and sexual reproduction were active in fruiting body. Several essential genes for fruiting body development were allele-specifically expressed and the two nuclear types could synergistically regulate fruiting body development by dominantly expressing genes with different functions. ASE was probably induced by long terminal repeat-retrotransposons. Findings here contribute to the further understanding of the mechanism of fruiting body development in macrofungi.
点击阅读原文
审核人:肖扬